ISO 17025 v 2017 (1).pdf

Aperçu texte
ISO/IEC 17025:2017(F)
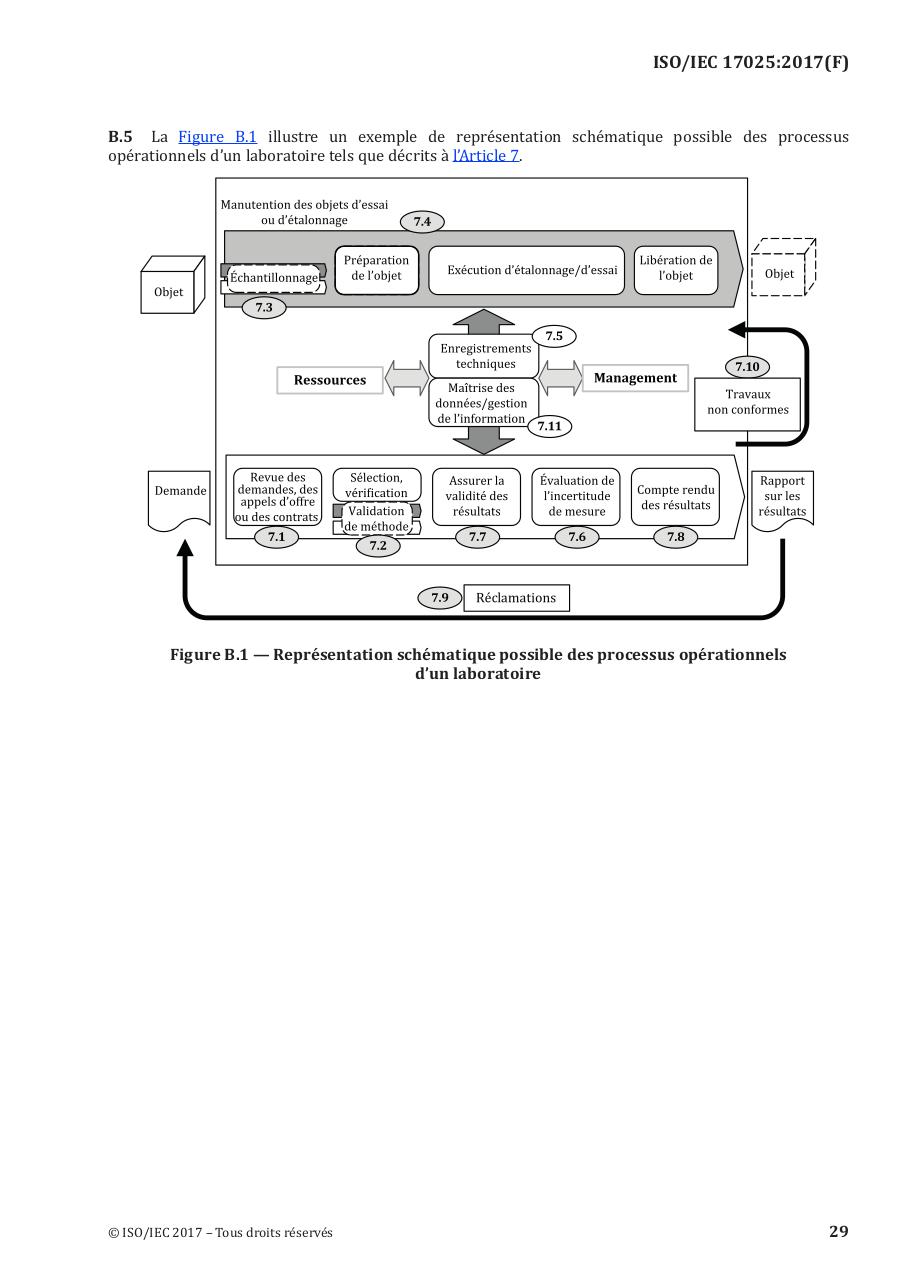
B.5 La Figure B.1 illustre un exemple de représentation schématique possible des processus
opérationnels d’un laboratoire tels que décrits à l’Article 7.
Figure B.1 — Représentation schématique possible des processus opérationnels
d’un laboratoire
© ISO/IEC 2017 – Tous droits réservés
29